banner

新聞資訊

網站首頁 > 新聞資訊 >行業新聞

一氧化碳治理,是環保新機遇還是舊瓶裝新酒?

2025-04-27

0


       在當今環保意識日益增強的時代,空氣質量已成為全民關注的焦點。而一氧化碳(CO)作為我國《環境空氣質量標準》中六項基本控制污染物之一,其治理工作正悄然成為環保領域的新熱點。

       一氧化碳的來源廣泛且排放量巨大,主要來源于冶金、化工等行業化石燃料的燃燒、垃圾焚燒以及汽車尾氣等。近年來,隨著我國大氣污染防治工作的不斷深入,常規大氣污染物的排放得到了有效控制,環境質量有了顯著改善。然而,一些非常規污染物的排放問題逐漸浮出水面,一氧化碳便是其中之一。它對人體健康和生態環境都構成了較大威脅,因此成為環保工作重點關注的對象。

       鋼鐵行業作為我國經濟的重要支柱產業之一,同時也是一氧化碳排放的主要來源之一。據相關數據顯示,我國工業排放的一氧化碳中,有相當一部分來自鋼鐵行業,其中燒結工序的排放占比高達40%。在雙碳戰略的大背景下,一氧化碳治理成為鋼鐵行業節能降碳的關鍵突破口。

       當前,國內90㎡規模以上的燒結機約有500多臺, 預計每臺燒結機CO催化劑的平均用量達到70立方米。經測算,僅90㎡規模以上的燒結機CO催化劑的需求量預計將達到40000立方米左右,市場規模在200億元左右,產品的市場前景較為可觀,有望成為環保產業的新藍海。

       一氧化碳來源

       就鋼鐵企業而言,一氧化碳產生量大、排放源多,主要來源于三個方面:

       一是燒結機、高爐熱風爐、軋鋼加熱爐、石灰窯、自備電廠等燃燒過程中煤、焦炭、高爐煤氣、轉爐煤氣和焦爐煤氣不完全燃燒產生的排放;

       二是高爐爐頂均壓放散和休風放散、煉鋼一次煙氣、軋鋼加熱爐反吹煤氣、煉焦焦爐和干熄焦等生產過程排放;

       三是富裕煤氣放散排放。其中,燒結機頭煙氣一氧化碳濃度可達幾千毫克/立方米左右。

       相關政策要求

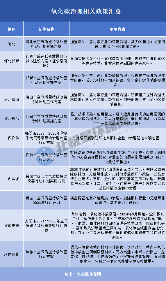
       在政策層面,一氧化碳治理工作早已拉開帷幕。2018年,唐山市率先印發《關于對燒結機機頭一氧化碳超限值排放的鋼鐵企業實施限產的通知》,要求全市鋼鐵企業燒結機機頭一氧化碳排放濃度不超過6000毫克每立方米,這標志著鋼鐵一氧化碳治理工作的正式起步。隨后,邯鄲、臨汾等地方也紛紛跟進,出臺了一系列相關政策。2018年8月,《邯鄲市鋼鐵企業燒結機機頭一氧化碳治理和高爐、轉爐放散管控方案》正式印發;2020年7月,臨汾發布《臨汾市2020年鋼鐵行業CO綜合治理實施方案(試行)》。

       到2024年,據北極星不完全統計,河北唐山、邯鄲、邢臺;河南焦作、安陽;山西臨汾、晉城等城市出臺了政策涉及一氧化碳治理。

6387780480581478048228374[1].png

       唐山、邯鄲、邢臺三地明確提出,要加強鋼鐵行業CO深度治理,積極推廣先進治理技術的應用;而山西臨汾、晉城則聚焦于加強鋼鐵行業CO無組織排放管控。

       從分布區域看,一氧化碳治理主要集中在河北、河南、山西等部分省份的一些重點城市。
       
       從排放標準看,目前國家及地方政府并未對一氧化碳排放限值作出具體規定。北極星梳理發現,目前僅《河北省重點行業環保績效A級標準鋼鐵行業(長流程)(試行)》中提出,企業所在設區市(或省直管市)環境空氣質量中存在 CO 超標的,燒結機機頭CO排放濃度不高于6000 mg/m3。

       CO治理技術

       在治理技術方面,現有工業煙氣CO的治理一般采用源頭控制技術,使用清潔燃料和能源、改進燃燒工藝、提高燃燒效率等。

       生態環境部也明確表示,控制一氧化碳排放,企業主要采取以下措施:

       一是控制燒結機生產穩定性、采用燒結煙氣循環技術等,減少燒結工序一氧化碳產生量;

       二是提高焦爐燃燒室煤氣燃燒效率、控制進入干熄爐的空氣量,減少焦爐煙氣和干熄焦煙氣一氧化碳產生量;

       三是回收高爐爐頂均壓放散煤氣和休風放散煤氣,建設煤氣柜和增加煤氣緩沖用戶,實現富裕煤氣全部回收利用,控制熱風爐空燃比在合理范圍內等,減少高爐工序一氧化碳排放;

       四是提高轉爐煤氣回收量,減少煤氣放散,并在轉爐一次煙氣排放口增設燃燒器,確保一氧化碳充分燃燒,回收利用軋鋼加熱爐反吹煤氣,減少煉鋼和軋鋼工序一氧化碳排放。

       但是受限于目前的燃燒技術,仍有大量的CO排放到環境中。因此,末端控制技術成為工業尾氣中CO凈化的主要手段,其中,催化氧化法具有起燃溫度低、催化效率高、無二次污染和適應范圍廣等優點,成為當前工業煙氣CO治理的主流技術。


文章來源:北極星環保網

如有侵權,請聯系刪除

在線客服
關注安帕爾微信公眾號
微信公眾賬號